最新公告:

今天企业将一如既往地以:信誉第一、质量第一、服务第一的原则。的诚信、实力和产品质量获得业界的认可。热忱欢迎新老客戶携手合作,共同发展。 亲的支持是我们成长发展的基石、提供优质服务的动力。12.我们忙碌了一天

今天企业将一如既往地以:信誉第一、质量第一、服务第一的原则。的诚信、实力和产品质量获得业界的认可。热忱欢迎新老客戶携手合作,共同发展。 亲的支持是我们成长发展的基石、提供优质服务的动力。12.我们忙碌了一天

新闻中心

当前位置:首页 >> 新闻资讯 >> 行业新闻

【干货】火电厂各式除尘技术特点及应用范围

2015年10月09日字体:
分享到:
【干货】火电厂各式除尘技术特点及应用范围

导读:从2014年6月份起,火电行业刮起了一场超低排放之风!

自2014年9月国家印发《煤电节能减排升级与改造行动计划(2014-2020年》后,河北、山东、浙江等11个省市相继出台本地区的超低排放政策,特别是河北省要求2015年底前所有燃煤电厂都要实现超低排放。


虽然争议不断,但是超低排放一直在稳步推进中。而现在,超低排放技术也是途径多样,各种技术正不断趋于成熟。

今天我们介绍一下现行的各式除尘技术特点及应用范围!

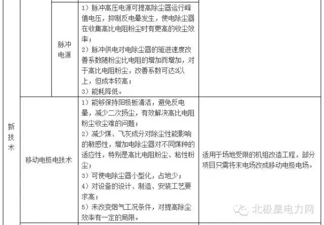
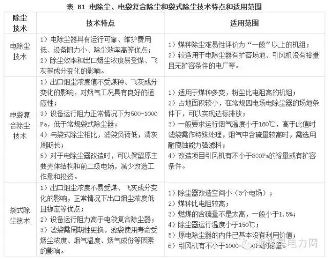
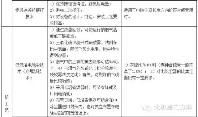
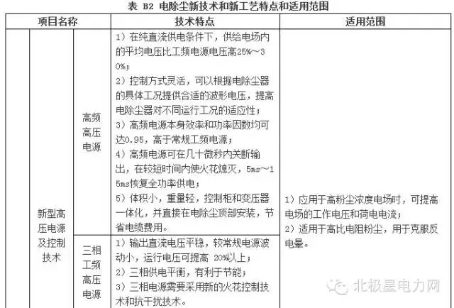
  电除尘新技术及新工艺特点和适用范围见表B2。




  滤料新技术特点和适用范围见表B3。

联系我们

地址:辽宁省抚顺市顺城区新城4路9号

电话:024-57680233

邮编:110000

邮箱:68165959@qq.com